
哈喽各位备考军队文职数学2+物理的小伙伴~物理70分是上岸的关键拉分项,而波动光学里的双缝干涉,更是每年必考、看似简单却极易丢分的核心考点。今天咱们就跟着红师教研,把这个知识点彻底学透吧,看完这篇,同类题目我们再也不踩坑!
一、先了解:物理考情与这个考点的地位
军队文职数学2+物理满分100分,考试时长120分钟,全部为客观题。其中物理占70分,波动光学作为电磁学延伸模块,每年稳定考查1-2道题,分值1.5-3分,属于“会就稳拿、错就白丢”的基础送分题,也是不少同学的“翻车点”。
结合多年红师教研对真题的梳理,我们发现:这类题错误率高,不是因为难,而是套路没摸透、细节没注意。下面我们就用一道典型题,把它彻底讲明白。
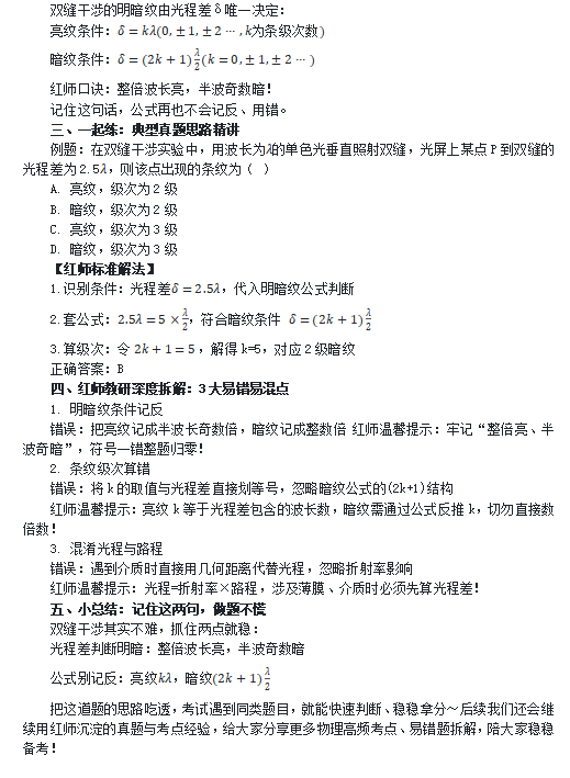
二、核心考点:双缝干涉明暗纹判断
双缝干涉是波动光学的基础考点,常和光程差、条纹级次结合考查,公式不难,但特别容易记混、算错。给大家整理好最实用的核心公式:

推荐阅读:
2026年军队文职人员公开招考岗位计划(不含先面试后笔试岗位)

推荐查看!

