
红师带你吃透匀变速直线运动,筑牢力学提分根基
备战军队文职数学2+物理,物理板块70分的占比,直接决定专业课能否突破合格线、冲刺高分。在物理六大模块中,力学模块占比超30%,是分值最高、最基础的核心板块,而匀变速直线运动规律,更是力学的“入门钥匙”,贯穿整个力学命题,既是单独必考的基础题,也是解决平抛、圆周运动等综合题的核心工具。很多考生反馈,运动公式多、易记混,解题不知选哪个公式,今天就手把手拆解这个考点,从考情、公式、例题到易错点,帮大家学透吃透,看完就能上手解题。
一、考情速递:这个考点有多重要?
军队文职数学2+物理满分100分,物理占70分,全部为客观题,题型分为1分题(30道,共30分)、1.5分题(20道,共30分)、2分题(5道,共10分)。从近5年真题统计来看,匀变速直线运动相关题目每年必考,命题形式以基础计算和场景应用为主,既有单独考查公式应用的基础题(多为1分、1.5分题),也有结合牛顿运动定律、位移图像的综合题(多为2分题),平均每年考查4-5道题,分值占力学模块的35%,是必须掌握的核心考点,也是夯实力学基础、避免丢分的关键。
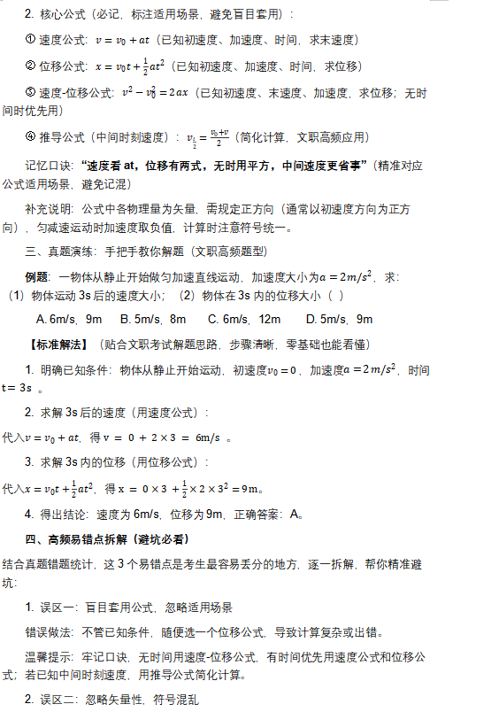
二、核心考点:匀变速直线运动核心规律(公式+口诀,易懂好记)
匀变速直线运动的核心是“速度均匀变化”,关键掌握3个核心公式和1个推导公式,搭配专属记忆口诀,轻松避免记混、用错,适配文职所有相关题型。
1. 核心定义:沿着一条直线,且加速度大小和方向都不变的运动,叫做匀变速直线运动(分为匀加速、匀减速两种情况)。



推荐阅读:
2026年军队文职人员公开招考岗位计划(不含先面试后笔试岗位)

推荐查看!

