
哈喽呀各位备考军队文职的小伙伴们!电磁学模块中,麦克斯韦方程组是文职专业科目物理和电子信息类的核心考点,更是电磁学的“终极总结”,属于每年必考、分值稳定的高频内容。今天红师教育就带大家拆解核心考点,看完这篇,同类题目不再踩坑!
一、先了解:麦克斯韦方程组在文职考试中的地位
军队文职物理考试满分100分,麦克斯韦方程组属于电磁学模块的压轴考点,占电磁学分值的15%左右。从历年真题趋势来看,该考点以选择题、判断题为主,考查重点集中在方程组的物理意义、位移电流假设、积分形式的理解三大类,不考复杂推导,属于“背会就能拿分”的送分题,也是不少同学的“翻车点”。
结合红师教研对真题的梳理发现:这类题错误率高,不是因为难,而是对核心概念、公式的物理意义理解不透彻,细节没注意。下面我们就用一道典型题,把它彻底讲明白。
二、核心考点:麦克斯韦方程组
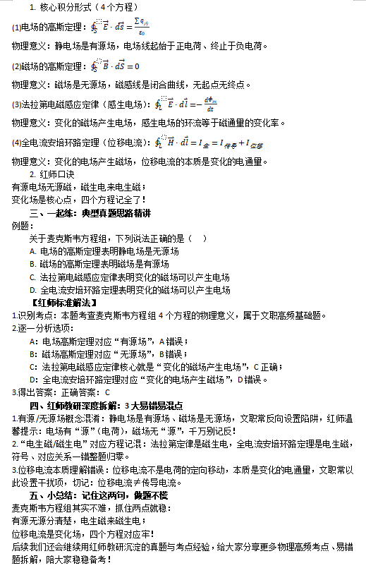
麦克斯韦方程组是电磁学的基础核心,整合了电场、磁场的基本规律,文职考试重点考查积分形式与物理意义,给大家整理好最实用的公式与结论:


推荐阅读:
2026年军队文职人员公开招考岗位计划(不含先面试后笔试岗位)

推荐查看!

