
文职概率论提分
— 分布函数(二),红师帮你拆解吃透解法稳拿分
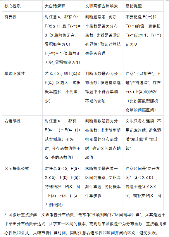
文职高频:分布函数的核心性质(直接背,直接用)
文职考查分布函数,核心是“利用性质判断分布函数的有效性”和“利用性质求概率”,不考复杂推导。红师教研结合近九年真题,整理出4个必考核心性质,搭配大白话解释和文职应用场景,一看就懂、一用就会,同时区分易错点,避免记混:


推荐阅读:
2026年军队文职人员公开招考岗位计划(不含先面试后笔试岗位)

推荐查看!

文职概率论提分
— 分布函数(二),红师帮你拆解吃透解法稳拿分
文职高频:分布函数的核心性质(直接背,直接用)
文职考查分布函数,核心是“利用性质判断分布函数的有效性”和“利用性质求概率”,不考复杂推导。红师教研结合近九年真题,整理出4个必考核心性质,搭配大白话解释和文职应用场景,一看就懂、一用就会,同时区分易错点,避免记混:


推荐阅读:
2026年军队文职人员公开招考岗位计划(不含先面试后笔试岗位)

推荐查看!
27年红师教育军队文职数学1考点——分布函数(二) 2026-04-22
27年红师教育军队文职数学1考点——分布函数(一) 2026-04-22
27年红师教育军队文职数学1考点——事件独立性(三) 2026-04-22
27年红师教育军队文职数学1考点——事件独立性(二) 2026-04-22
27年红师教育军队文职数学1考点——事件独立性(一) 2026-04-22