
文职概率论提分
— 条件概率的计算,红师帮你拆解吃透解法稳拿分
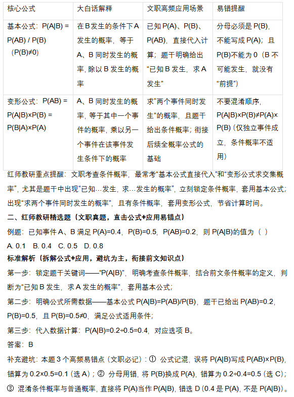
一、文职高频:条件概率的核心公式(直接背,直接用)
文职考查条件概率,核心是公式的直接应用,不考复杂推导。红师教研结合近九年真题,整理出2个必考核心公式,搭配大白话解释和文职应用场景,一看就懂、一用就会,同时区分易错点,避免记混:

推荐阅读:
2026年军队文职人员公开招考岗位计划(不含先面试后笔试岗位)

推荐查看!

文职概率论提分
— 条件概率的计算,红师帮你拆解吃透解法稳拿分
一、文职高频:条件概率的核心公式(直接背,直接用)
文职考查条件概率,核心是公式的直接应用,不考复杂推导。红师教研结合近九年真题,整理出2个必考核心公式,搭配大白话解释和文职应用场景,一看就懂、一用就会,同时区分易错点,避免记混:

推荐阅读:
2026年军队文职人员公开招考岗位计划(不含先面试后笔试岗位)

推荐查看!
27年红师教育军队文职数学1考点——条件概率的计算 2026-04-22
27年红师教育军队文职数学1考点——条件概率的概念 2026-04-22
27年红师教育军队文职数学1考点——概率的概念 2026-04-22
27年红师教育军队文职数学1考点——概率的性质 2026-04-22
27年红师教育军队文职数学1考点——性方程组(三) 2026-04-22