
文职线代提分
— 红师帮你拆解,一句话分清行列式和矩阵
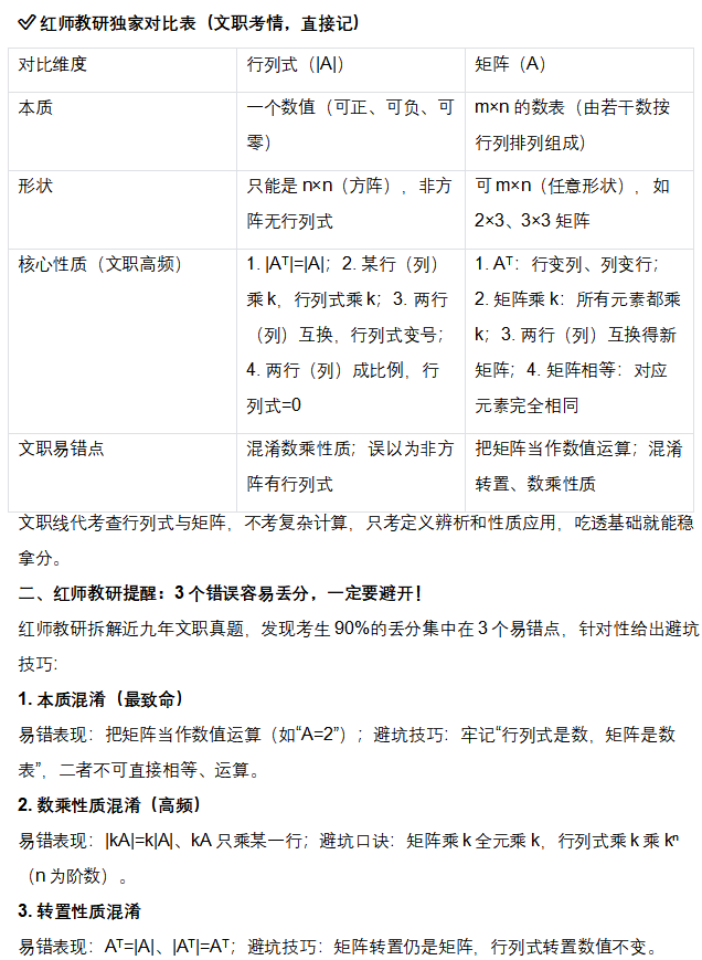
一、核心重难点:行列式与矩阵的定义+性质
很多考生误以为“行列式就是矩阵”,其实二者本质不同:行列式是“一个数”,矩阵是“一个数表”,这是最核心的区别。红师教研结合文职考情,整理对比表,帮你一眼分清:

推荐阅读:
2026年军队文职人员公开招考岗位计划(不含先面试后笔试岗位)

推荐查看!

文职线代提分
— 红师帮你拆解,一句话分清行列式和矩阵
一、核心重难点:行列式与矩阵的定义+性质
很多考生误以为“行列式就是矩阵”,其实二者本质不同:行列式是“一个数”,矩阵是“一个数表”,这是最核心的区别。红师教研结合文职考情,整理对比表,帮你一眼分清:

推荐阅读:
2026年军队文职人员公开招考岗位计划(不含先面试后笔试岗位)

推荐查看!
27年红师教育军队文职数学1考点——行列式和矩阵 2026-04-22
27年红师教育军队文职数学1考点——矩阵计算 2026-04-22
27年红师教育军队文职数学1考点——矩阵性质 2026-04-22
27年红师教育军队文职数学1考点——行列式计算 2026-04-22
27年红师教育军队文职数学1考点——行列式 2026-04-22