
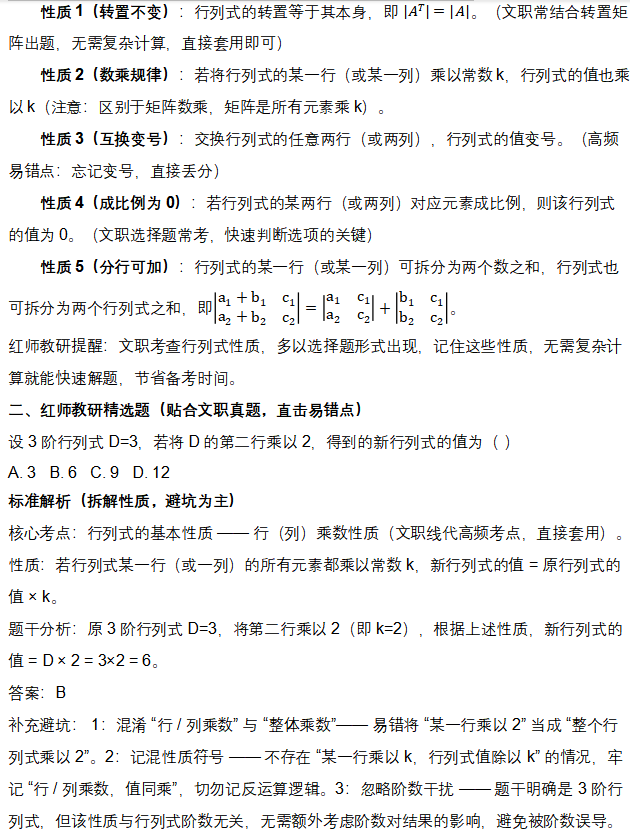
一、行列式核心性质(红师教研精简版,直接记)
文职数学1考查行列式,不考复杂推导,只考性质应用和基础计算,红师教研结合近九年真题,提炼出5个必考性质,避开冷门考点,精准适配文职备考:

推荐阅读:
2026年军队文职人员公开招考岗位计划(不含先面试后笔试岗位)

推荐查看!

一、行列式核心性质(红师教研精简版,直接记)
文职数学1考查行列式,不考复杂推导,只考性质应用和基础计算,红师教研结合近九年真题,提炼出5个必考性质,避开冷门考点,精准适配文职备考:

推荐阅读:
2026年军队文职人员公开招考岗位计划(不含先面试后笔试岗位)

推荐查看!
27年红师教育军队文职数学1考点——行列式 2026-04-22
27年红师教育军队文职数学1考点——线代概率论 2026-04-22
27年红师教育军队文职数学1考点——二元函数极值 2026-04-22
27年红师教育军队文职数学1考点——旋转体体积 2026-04-22
27年红师教育军队文职数学1考点——有理函数积分 2026-04-22